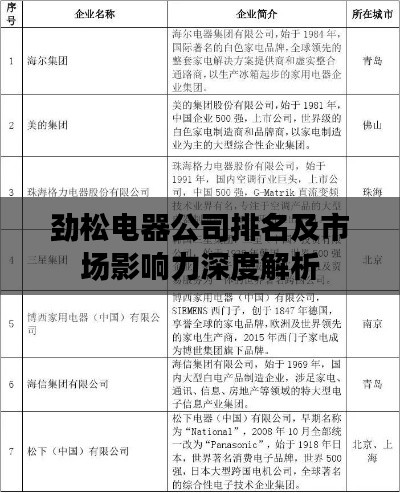
随着科技的飞速发展,电器行业日新月异,各大电器公司纷纷崭露头角,劲松电器公司凭借其卓越的产品质量、创新的技术研发及良好的市场口碑,在众多电器公司中脱颖而出,排名不断攀升,本文将对劲松电器公司的排名及其市场影响力进行深入探讨。
劲松电器公司的概况
劲松电器公司是一家专注于研发、生产和销售各类电器的企业,产品涵盖家电、工业用电器及智能电器等多个领域,公司成立多年来,始终坚持以市场需求为导向,以客户满意为宗旨,致力于为客户提供优质的产品与服务。
劲松电器公司的排名
随着电器市场竞争的加剧,企业的排名不仅反映了其市场份额的大小,更体现了其品牌影响力及市场口碑,劲松电器公司凭借多年的努力和创新,在行业内取得了骄人的成绩,排名逐年提升。
具体而言,在最新公布的电器公司排名中,劲松电器公司凭借其卓越的产品性能、良好的售后服务及广泛的品牌影响力,跻身行业前列,这一成绩的取得,充分证明了劲松电器公司在电器行业的竞争实力。
劲松电器公司的市场影响力
1、产品质量与技术创新:劲松电器公司注重产品质量和技术创新,不断研发出具有竞争力的新产品,满足市场需求,这使得公司在市场上获得了良好的口碑,并赢得了广大客户的信赖。
2、市场份额:随着排名的提升,劲松电器公司在市场上的份额不断扩大,公司产品畅销国内外,市场份额逐年增长,体现了公司的市场竞争力。
3、品牌形象:劲松电器公司通过多年的努力,逐渐树立了良好的品牌形象,公司秉承“质量第一,客户至上”的宗旨,为客户提供优质的产品与服务,赢得了消费者的认可与赞誉。
4、产业链整合:劲松电器公司在电器行业已形成完整的产业链,具备从研发、生产到销售的全程把控能力,这有助于公司优化资源配置,提高生产效率,降低成本,增强市场竞争力。
劲松电器公司凭借其卓越的产品质量、技术创新及市场口碑,在电器行业中取得了骄人的成绩,排名不断攀升,公司的市场影响力日益扩大,赢得了广大客户的信赖与赞誉,随着科技的进步和市场需求的变化,劲松电器公司将继续保持创新精神,不断提高产品质量和服务水平,为客户创造更多价值,公司还将积极拓展市场,加强产业链整合,提高核心竞争力,为实现持续发展和领先行业奠定坚实基础。
转载请注明来自武汉雷电雨防雷工程有限公司,本文标题:《劲松电器公司排名及市场影响力深度解析》












鄂ICP备19026574号-1
还没有评论,来说两句吧...