西藏茶园探秘,绝美风光与独特文化体验攻略
概述西藏,这片神秘的土地,除了广袤的草原和雄伟的雪山,还拥有茶园这一独特的景观,西藏茶园旅游攻略将带您领略这片土地上的茶香与美景,让您在旅途中尽享茶文化的魅力。西藏茶园的主要分布西藏茶园主要分布在雅安地区、林芝地区以...
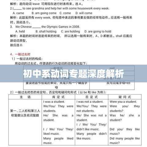
初中系动词专题深度解析
在初中英语学习中,系动词是一个重要的语法知识点,系动词作为连接主语与表语的桥梁,对于构建完整的句子和表达准确的意思具有关键作用,本文将围绕初中系动词专题展开详细解析,帮助同学们更好地掌握系动词的用法。系动词概述系动词...
揭秘最新百家姓排名,一窥姓氏魅力!
在中国传统文化中,百家姓是人们对姓氏的一种重要分类方式,体现了家族血脉、宗族关系的传承与延续,随着时代的变迁,百家姓的排行也在不断变化,本文将通过“百度一下”搜索引擎,探寻最新的百家姓排行表,解读其背后的文化现象和社...
不断网就行,断网不断电
引言:网络时代的便利与依赖在当今这个信息爆炸的时代,网络已经成为了我们生活中不可或缺的一部分。无论是工作、学习还是娱乐,网络都为我们提供了极大的便利。然而,随着网络依赖的加深,人们开始意识到,只要网络不断,似乎就能...
疫情实时济宁:防疫措施与市民生活新常态
疫情实时济宁:防疫措施与市民生活新常态自新冠疫情爆发以来,济宁这座历史文化名城也面临着前所未有的挑战。在这场没有硝烟的战争中,济宁人民团结一心,共同抗击疫情。本文将为您实时报道济宁的防疫措施以及市民生活的新常态。...
实时掌握,出行无忧——锦盘高速路况查询系统全面解析
标题:实时掌握,出行无忧——锦盘高速路况查询系统全面解析引言随着社会经济的发展,高速公路已经成为人们出行的重要方式。然而,高速公路的拥堵、事故等问题也时常困扰着广大司机。为了解决这一问题,锦盘高速路况实时查询系统...
世界气温实时:全球气候变化的实时监测
世界气温实时:全球气候变化的实时监测引言随着全球气候变化问题的日益严重,实时监测世界气温变得尤为重要。这不仅有助于我们了解气候变化的趋势,还能为政策制定者和科学家提供宝贵的数据支持。本文将探讨世界气温实时监测的重...
株洲市内交通实时播报
株洲市内交通实时播报株洲市,作为湖南省的一个重要城市,近年来交通发展迅速,交通设施不断完善。为了给市民提供便捷、高效的出行体验,株洲市内交通实时播报系统应运而生。本文将为您实时播报株洲市内交通状况,助您出行无忧。...
2024新奥天天免费资料53期,确保问题说明_Phablet14.729
引言 在2024年的新篇章里,澳门特区政府秉持着为民众提供便利和资讯的目标,推出了全新的政策文件——“2024新奥天天免费资料53期”。这一举措旨在确保澳门居民能...
实时星股价行情:揭秘股市动态与投资策略
标题:实时星股价行情:揭秘股市动态与投资策略引言在瞬息万变的股市中,实时星股价行情成为了投资者关注的焦点。星股价的实时行情不仅反映了市场的即时动态,还揭示了潜在的投资机会和风险。本文将深入探讨星股价实时行情的重要...














鄂ICP备19026574号-1