精准实施近义词,贯彻与落实的力量展现!
在我们的日常生活和工作中,精准的词汇使用对于准确传达信息至关重要,本文将探讨“落实好近义词”,包括实施、贯彻、落实等词汇的含义及其在实际应用中的精准表达。什么是“落实好近义词”“落实好近义词”指的是在表达过程中,使用...
西安五天四晚深度游攻略,必去景点一网打尽!
西安,古称长安,是中国历史文化名城之一,这座城市拥有丰富的历史遗迹、美食和文化,吸引了无数游客前来探访,本文将为你提供一份详尽的五天四晚西安旅游攻略,帮助你充分利用时间,感受这座古都的魅力。第一天:抵达西安抵达西安后...
街道接诉即办深化服务,共创和谐社区新篇章
关于街道接诉即办专题会议在某市政府会议室隆重召开,此次会议旨在进一步提高街道办事处的服务效率,解决居民反映的问题,促进社区和谐稳定发展,本文将围绕此次会议的主题、目的、内容、意义及展望展开阐述。会议主题本次街道接诉即...
独家旅行日记揭秘,惊艳之旅背后的故事
我带着满心期待,踏上了一段独特的旅程,这是我独家旅行日记的片段,记录着每一处风景,每一个细节,以及我内心的感受。清晨,阳光透过窗户洒在我脸上,我意识到新的旅程即将开始,空气中弥漫着淡淡的花香,伴随着鸟儿的歌声,我感受...
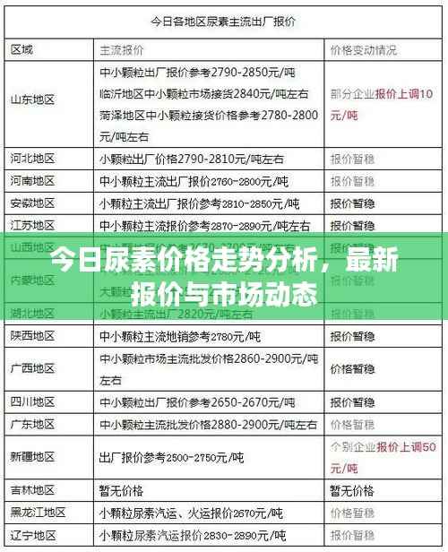
今日尿素价格走势分析,最新报价与市场动态
随着农业发展和工业需求的增长,尿素作为一种重要的化肥和化工原料,其价格一直备受关注,本文将围绕“今日尿素最新价是多少”这一主题,对尿素市场的最新价格动态进行分析。尿素市场概况尿素是一种含氮量较高的有机氮肥,广泛应用于...
淄博餐饮名店TOP10榜单,必吃美食,不容错过!
淄博,这座历史悠久的城市,以其独特的文化底蕴和繁荣的经济发展为人们所熟知,而在这座城市的餐饮领域,更是涌现出了一批又一批的优秀餐厅,为淄博的美食文化添上了浓墨重彩的一笔,我们将为您揭晓淄博餐饮名店排名前十名,带您领略...
独家违法背后的真相揭秘,美团外卖背后的真相与应对之道
近年来,随着互联网的快速发展,外卖行业迅速崛起,为广大消费者带来了便利,关于美团外卖独家违法的争议也频频出现,引发了社会各界的广泛关注,本文将从多个角度探讨美团外卖独家违法的现象,并寻求应对之策。美团外卖独家违法的现...
波音737频发故障,原因揭秘、影响分析及应对策略
近年来,波音737系列飞机故障不断,引发了公众和行业的高度关注,作为一款全球范围内广泛使用的民航客机,波音737的故障不仅影响到航空公司的运营,也对乘客的安全构成潜在威胁,本文将对波音737故障频发的原因、影响及应对...
指甲壳剪不断,指甲剪不断怎么回事
引言:指甲壳的坚韧之谜在我们的日常生活中,指甲壳是一个常见而又不可或缺的存在。它不仅保护着我们的手指免受外界伤害,还是我们个人形象的一部分。然而,有时候我们会遇到一个令人头疼的问题——指甲壳剪不断。这种现象让我们不...
揭秘Hifi耳机热潮:技术革新与用户体验的双重驱动
标题:揭秘Hifi耳机热潮:技术革新与用户体验的双重驱动Hifi耳机热潮的兴起背景近年来,随着音乐产业的数字化和便携式设备的普及,Hifi耳机市场呈现出爆炸式增长。Hifi耳机,即高保真耳机,以其出色的音质表现和...














鄂ICP备19026574号-1