小榄印刷公司行业排名及深度分析
随着社会的快速发展,印刷行业在中国市场上逐渐崭露头角,小榄地区作为印刷业的重要基地之一,拥有众多实力雄厚的印刷公司,本文将探讨小榄印刷公司的排名及相关行业分析,为读者提供全面的市场概览。小榄印刷公司排名1、领先企业概...
景县突发巨响揭秘,最新消息与原因探究
景县发生了一起令人震惊的事件,当地传出巨响,引起了广泛关注,本文将对这一事件进行详细的报道,并介绍最新的消息。事件背景景县位于河北省东南部,近日发生的巨响事件引起了广泛关注,据初步了解,这一事件发生在当地时间下午X点...
小段段持续好运爆棚,揭秘背后的秘密!
介绍一个名叫小段段的人,他近期似乎迎来了好运不断,让我们走进他的生活,看看他的故事。初遇好运小段段是一个平凡的年轻人,过着简单的生活,最近他发现自己的好运似乎源源不断,从某个清晨开始,他抽奖中奖的几率明显增高,甚至在...
政策落实本领,新时代领导干部能力的关键体现
政策是国家治理的重要手段,而政策落实则是实现国家发展、社会进步和民生改善的关键环节,在新时代背景下,领导干部作为政策落实的主体,其政策落实本领显得尤为重要,本文将从政策落实本领的内涵、重要性及其提升途径等方面进行探讨...
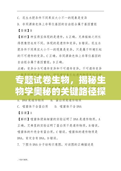
专题试卷生物,揭秘生物学奥秘的关键路径探索
生物学作为一门涵盖生命现象、生物结构、功能及其演化等广泛领域的科学,其深度和广度都令人惊叹,为了更好地理解和掌握生物学的知识,专题试卷生物的出现为学生们提供了深入理解生物学的关键路径,本文将探讨专题试卷生物的重要性,...
小孩手脚冰冷,原因解析、应对方法与关注重点
许多家长在照顾孩子的过程中,可能会遇到孩子手脚冰冷的情况,这种情况是否正常?是否需要引起关注?本文将为您详细解析小孩手脚冰冷的原因,并介绍应对措施,帮助您更好地关注和照顾孩子的健康。小孩手脚冰冷的原因1、生理特点:小...
侏罗纪世界中的英雄力量,人类能力大比拼
在侏罗纪世界,恐龙无处不在,人类要想在其中生存并有所作为,必须具备一定的能力,本文将探讨在侏罗纪世界中,人类的各种能力如何排名,并解析这些能力的重要性。导航与生存技能在侏罗纪世界,环境恶劣,生存是首要任务,导航与生存...
农家热门小院:回归自然的诗意栖息地
农家热门小院:回归自然的诗意栖息地在快节奏的都市生活中,人们渴望找到一片宁静的角落,远离喧嚣,回归自然。农家热门小院,这个充满诗意和田园气息的地方,成为了越来越多都市人的向往之地。本文将带您走进农家热门小院,感受那...
音乐之旅:热门出游背景音乐精选指南
标题:音乐之旅:热门出游背景音乐精选指南引言:音乐,出游的灵魂伴侣出游,是一场心灵的旅行,而音乐则是这场旅行中最美的背景。无论是悠扬的旋律还是激昂的节奏,都能为我们的旅途增添无限色彩。在这篇文章中,我们将为您推荐...
成都兴隆湖实时天气探秘:四季变换中的湖光山色
标题:成都兴隆湖实时天气探秘:四季变换中的湖光山色兴隆湖的地理位置与气候特点成都兴隆湖位于四川省成都市天府新区,是成都市的一颗璀璨明珠。兴隆湖东西长约5.2公里,南北宽约1.8公里,总面积约为4.6平方公里。这里...














鄂ICP备19026574号-1